Passer au contenu principal
Schémas
Schémas
Schémas
Schémas 001
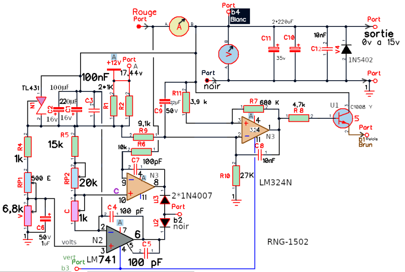
RNG-1502
schémas 2
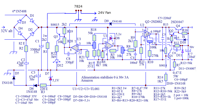
Alimentation Stabilisée de 0-30V 2mA-3A Réglable
Créez votre propre site internet avec
Webador
Créez votre propre site internet avec Webador